家常菜品

  • 【去启东如何报备疫情地区,去启东需要隔离吗】

    江苏十三市来返常州询问电话〖壹〗、常州防疫站电话询问电话为0519-86684627。常州响应疫情防控要求,从境外(不含澳门地区)来常返常人员,必须提前如实报告行程,积极配合“14+7+7”的集中医学隔离观察和社区健康管理(即入境后14天...

  • 为什么要封锁疫情地区(疫情期间为什么要封城)

    闭环是什么意思疫情?〖壹〗、闭环在疫情中指的是将疫情及其各种衍生的影响都在一个较小的范畴内控制住的管理方式。具体来说:定义:闭环管理在疫情期间,意味着通过一系列措施,如封锁、检测、追踪等,将疫情的传播范围限制在尽可能小的区域内,以防止病毒...

  • 河北地区流感疫情/河北最新疫情流调

    多地学校停课,这次甲流真的很凶猛吗?〖壹〗、此次甲流并非特别凶猛,近来处于常规散发状态且已回落,不必过度恐慌。具体分析如下:甲流暴发情况多地学校停课:2月以来,北京、天津、上海、浙江等地多所学校因学生感染甲型流感停课。〖贰〗、这一波甲流...

  • 【三林地区有疫情吗,三林属于市区吗】

    上海我店进入高危期了吗这类检查属于正常安全监管流程,通过检测可消除高空坠落隐患,并不直接代表店铺处于“高危期”。这两种情况对应的监管部门不同:疫情防控归卫生健康部门管理,店招安全归市场监管和城市管理部门管理。建议根据具体风险类型,对照官方...

  • 纽约哪个地区疫情最严重(纽约的疫情严重吗)

    新冠确诊数连降4天,特朗普盼下月重启经济能否如愿?看看医学专家怎么说...确诊人数下降:根据约翰斯?霍普金斯大学数据,4月10日美国单日新增新冠确诊病例达到51万例的高峰后,从4月11日开始已连续4天出现新增确诊病例数下降。威廉?沙夫纳教...

  • 如今有疫情的地区(近来有疫情的省份有哪些)

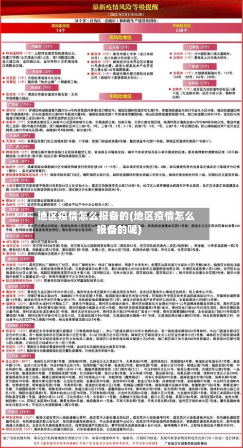
    2022全国中高风险地区一览表最新(实时更新)截至近来,国内共有2个高风险地区,76个中风险地区,主要分布在陕西省、河南省、浙江省等地,以下为详细信息(数据不包括港澳台地区):高风险地区:具体地区名单会随疫情形势动态调整,可通过权威渠道实...

  • 界首周边疫情封控地区(界首最新疫情封城了吗?)

    ...将埃博拉疫情中心——穆本德和卡桑达地区的封控措施再延长21天_百...当地时间26日,乌干达总统穆塞韦尼宣布将穆本德和卡桑达地区的埃博拉疫情封控措施再延长21天,这是基于当地疫情形势、防控需求及世卫组织标准做出的决策。乌干达当局为对...

  • 兰州地区疫情风险等级/兰州疫情风险区域划分

    兰州是中高风险地区吗?〖壹〗、若兰州的县(市、区、旗,直辖市为所在区)为中高风险地区,或个人14日内有该区域旅居史:人员暂不允许进京。需待所在县(市、区、旗)全域转为低风险地区后,方可适时进京。若兰州中高风险地区所在地级市内的其他区域为低...

  • 沈阳无疫情地区健康码(沈阳无症状行程)

    沈阳现在来回还要隔离吗?去沈阳回来不需要隔离,但是要做核酸检测。从沈阳回来的人员要不要隔离,要看看目的地的地方政策是怎么要求的。正常情况下,现在国内大多数的地方对从低风险区没有疫情感染的城市来的人员,都是不需要被要求隔离的,但是可能需要出...

  • 沿滩疫情风险地区图(沿滩区疫情防控电话)

    四川12种情况可以不戴口罩,低风险区健身房、网吧等可恢复营业四川提出的12种可不佩戴口罩的情况具体如下:农林牧副渔户外劳动场景:在田间地头、森林滩涂、牧场草原等场所进行农林牧副渔相关户外劳动时可不佩戴口罩。户外人员不密集劳动场景:于建筑工...


返回顶部