福建莆田疫情会外溢吗?何时得到控制?专家最新研判!
〖壹〗 、福建莆田疫情存在外溢风险,若防控措施落实到位 ,疫情规模有望在国庆长假前得到控制 。具体分析如下:疫情外溢风险 莆田疫情形势严峻复杂,后续在社区、学校、工厂等人群中继续发现病例的可能性较高,存在外溢风险。从8月26日到9月10日 ,初步统计从莆田出省的人数约三万,疫情发生后已第一时间向各省份发出协查函,但外溢压力仍存。

〖贰〗 、是的,国家卫健委派出的赴福建工作组专家判断 ,近来莆田疫情形势严峻复杂,后续在社区、学校、工厂等人群中继续发现病例的可能性高,疫情存在外溢风险 。
〖叁〗、其实这次防控并没有出现很大漏点 ,首例患者曾去过新加坡,回来时进行了核酸检测,在厦门隔离了14天。然后居家隔离了7~10天 ,期间还做了多次核酸检测,结果都呈阴性。在如此严格的条件下仍然发生疫情传播,说明现在的病毒越来越狡猾了。病毒可能在学校已经传过了10天 。
〖肆〗 、肥城市疾控中心紧急提醒2021年9月10日以来 ,福建莆田市仙游县报告发现新冠病毒核酸阳性24例,经专家研判,疫情源头为新加坡入境人员导致的传染链条。经福建省疾控中心对本次疫情19个相关病例标本进行基因测序 ,结果初步判定为德尔塔毒株。

31省份新增本土确诊50例,均在福建!这些小小的背影让人心疼……_百度知...
〖壹〗、省份新增本土确诊50例,均在福建,疫情中的孩子们让人心疼 据国家卫健委消息,9月14日0—24时 ,31个省(自治区、直辖市)和新疆生产建设兵团报告新增确诊病例73例 。其中本土病例50例,均在福建,具体分布在莆田市33例 、厦门市12例、泉州市5例 ,此外还包括9例由无症状感染者转为确诊病例,也均在福建。
〖贰〗、总数:31个省(自治区 、直辖市)报告新增本土确诊病例176例。主要分布地区:上海88例,北京50例 ,四川20例,天津8例,河南4例 ,广东3例,吉林2例,辽宁1例 。特殊情况:含82例由无症状感染者转为确诊病例 ,其中上海71例,北京6例,天津4例,辽宁1例。
〖叁〗、毕业了 ,来到男朋友的城市找工作,好久都没找到,妈妈打电话过来说:不行就回来吧 ,你爸在家老念叨你,还偷偷哭。在电话那头好难过好难过 。 3地震时在网上看到的一句话——才发现生命里好多擦肩而过的人,现在都失去了音讯。当时以为会一直在一起 ,所以感谢的话都没多说。
厦门全面解封,福建全域实现低风险
〖壹〗、厦门于10月7日21时起全面解封,全市无中高风险地区,福建省全域实现低风险 。以下是具体信息:厦门解封与风险等级调整 10月7日晚 ,厦门市召开疫情防控新闻发布会通报:自9月23日以来,厦门连续14天无新增社区发现的本土确诊病例。10月7日21时起,厦门全市无中高风险地区 ,疫情防控取得阶段性胜利。
〖贰〗 、厦门属于低风险地区。自2022年8月25日起,全市中风险区全部解除,全域实施常态化防控措施,都列为低风险地区 。低风险区是指中高风险区所在的县(市、区、旗)的其他地区。相对于高中风险区的风险低 ,但是相对于没有疫情的县(市 、区、旗)有一定风险。
〖叁〗、南普陀寺不需要提供核酸检测证明 。现在是12月份,厦门在7月和9月分别经历了两波疫情,再此期间 ,厦门多个景区一度关门闭客。厦门在10月7日晚恢复全域低风险区,而后,厦门景点陆续恢复开放 ,包括南普陀寺。从10月7日到现在12月初,这期间,厦门并未受到上一次波及21个省的疫情影响 。
〖肆〗、通过查询相关资料显示 ,2022厦门解封了。自2022年8月25日起,全市中风险区全部解除,全域实施常态化防控措施。
今日疫情信息(0917)
新增无症状感染者20例 ,其中本土病例均在福建莆田市,境外输入14例 。无新增死亡病例,新增疑似病例2例,均为上海报告的境外输入病例。截至昨天 ,现有确诊病例916例,其中重症病例5例。福建今日疫情信息 今天下午四点,福建省政府新闻办召开疫情防控工作新闻发布会 ,通报疫情防控等最新情况 。
0917早盘市场放量下挫,节前调整更倾向于低吸机会,但需谨慎应对短期风险。 以下从市场表现 、驱动因素、技术面及操作策略四方面展开分析:市场表现:放量下挫 ,行业普遍转弱指数层面:沪指高开低走,单边下行且放量,空头优势明显 ,显示短期抛压集中释放。
作组、专班名称联系电话指挥部办公室(县卫健局):0917-5215208。疫情流调和医疗救治组(县卫健局):0917-5217401 。交通管控组(县交通局):0917-5211247。市场监管组/冷链物流工作专班(县市场监管局):0917-5211556。
宝鸡高新区疫情防控电话,市本级疫情防控询问电话:0917-3260523 。服务时间:全天24小时。宝鸡市市本级疫情防控询问电话:12345,服务时间:全天24小时。宝鸡市市本级疫情防控询问电话:0917-3263253 ,服务时间:08:30-17:30 。金台区疫情防控询问电话:0917-3659100,服务时间:全天24小时。
速看!中秋,国庆还能出去玩吗?
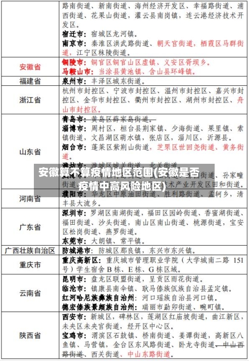
中秋 、国庆双节期间能否外出游玩需根据目的地疫情风险等级及个人防护情况综合判断,近来建议少出行、不聚集,非必要不前往中高风险地区。当前疫情形势与风险地区近来福建省新冠疫情形势严峻复杂 ,莆田市、泉州市 、厦门市等地存在社区传播风险,且疫情外溢可能性较高 。国内其他地区也可能因人员流动增加输入风险。
023年中秋、国庆假期期间,全国范围内7座(含7座)以下小型客车高速公路免费通行 ,部分地区对轻微交通违法实行“只警告不处罚”举措。具体如下:高速公路免费通行政策免费时间:2023年9月29日(星期五)至10月6日(星期五),共8天 。免费对象:7座(包括7座)以下小型客车。
四川省内“国庆、中秋 ”出游避堵攻略如下:避开出行高峰时段9月30日至10月2日:环蓉高速公路转换前往景区及进入成都市区车流高峰,建议提前规划路线或错峰出行。10月3日至5日:前往周边城市和风景区高速公路车流高峰 ,尽量选取非热门景区或调整行程日期。
025年9-11月上海旅游攻略(中秋/国庆适用)上海9-10月气候宜人,不冷不热,适合深度游玩 。以下为3日高效行程 、必吃美食、民宿推荐及避坑指南 ,助你轻松玩转魔都。3日行程规划Day 1:经典地标打卡 城隍庙-豫园:明代园林与小吃天堂结合,九曲桥、湖心亭古风浓郁,推荐南翔小笼包 、鲜肉月饼。
025年国庆高速免费通行在10月8日24:00就结束了 ,10月11日已恢复正常收费 。免费时段规定按照国务院和交通运输部相关政策,2025年国庆、中秋“双节合一”时,高速免费时段是10月1日00:00至10月8日24:00,一共8天。
其次 ,其实去年的时候,就有很多人在国庆节、中秋节假期出游,而且也没有造成疫情的反复 ,这就导致了很多人觉得今年也可以出去游玩。








