本文目录一览:
- 〖壹〗 、旅居史什么意思?
- 〖贰〗、成都市新型冠状病毒肺炎疫情防控指挥部通告第7号
- 〖叁〗、旅居史是什么意思
旅居史什么意思?
旅居史:多指侨居海外 。史:在海外居住的地点及时间。旅居史证明:就是由你曾经旅居的国家官方为你开具的“能够证明你在此国家旅居的地点及起止时间;在旅居期间有无法记录”。

旅居史 ,顾名思义,是指个人在国外长期居住的经历,通常指的是在国外的居住地点和停留时间。这个概念在疫情防控中尤为重要,它涉及到一份官方开具的证明 ,用于确认你在海外的居住记录,包括起止日期以及可能存在的无法详细记录的信息 。

旅居史是指一个人在一生中所经历过的旅行和居住的经历。具体来说:定义:旅居史涵盖了个体在不同地方进行的短期旅游和长期居住的经历。这些经历受到多种因素的影响,包括人生阶段、职业变化 、家庭状况以及文化背景等 。分类:旅游经历:通常指个体为了游玩、观光或商务活动等目的 ,短期内前往某个地方的经历。

旅居史也就是指旅游居住的经历,如果只是乘坐火车或其它交通工具经过了某个地方,但是没有下车观赏或者居住 ,则不算旅居史。旅居史是一个行踪自我申报的名词,通过说明一下自己以及家人在什么地方停留过,以便相关机关可以更好判断此人的行程信息 。
旅居史的意思是:在某一段时间内 ,个人在外地的居住行程;暴露史:患者是否接触过确诊患者、野生动物,或到过某些疾病的高发地带等。旅居史一般是个人在外地呆上24小时以上才算,通常需要报备个人旅居史的人群是以旅游 、观光或者考察为目的出行的游客。
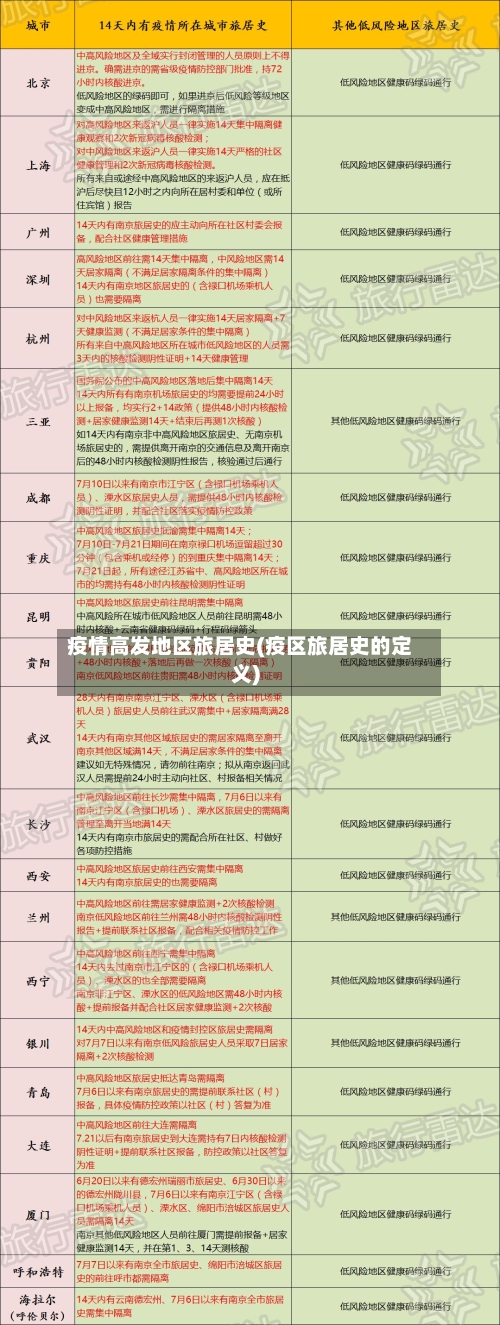
成都市新型冠状病毒肺炎疫情防控指挥部通告第7号
〖壹〗、《成都市新型冠状病毒肺炎疫情防控指挥部通告第7号》主要内容如下: 境外抵蓉人员定义 指抵蓉之日起前14日内有疫情高发国家(地区)旅居史 ,从成都口岸直接入境或从其他口岸入境后转乘国内交通工具(包括航空、铁路 、公路和乘坐私人交通工具等)来(返)蓉的中国公民、外国公民 。
〖贰〗、022成都车展于8月30日零时起暂停实施5天,后续安排将另行通知。这一决定是根据《成都市新型冠状病毒肺炎疫情防控指挥部关于全面加强社会面疫情防控的通告》第七条规定作出的,即严格控制人员聚集,停止各类聚集性活动。车展暂停背景 本次车展原计划于8月26日至9月4日举行 ,共计10天 。
〖叁〗 、成都市新型冠状病毒肺炎疫情防控指挥部发布通告,自2022年8月30日零时起全面加强社会面疫情防控,暂定实施5天 ,具体措施如下:严格落实“四方责任 ”各区(市)县落实属地责任,行业主管部门落实主管责任,单位落实主体责任 ,个人和家庭自觉履行疫情防控义务。
〖肆〗、成都市对来(返)蓉人员的疫情防控政策根据来源地风险等级和具体情况实施分类管理,具体政策如下:离蓉人员管理自2022年4月5日6时起,离蓉人员须持有48小时内核酸检测阴性证明 ,主动向机场、火车站 、汽车站等场所工作人员出示健康码,并做好个人防护措施。
〖伍〗、近来,通过成都世界汽车展览会组委会公布的消息可以看到 ,根据2022年8月29日《成都市新型冠状病毒肺炎疫情防控指挥部关于全面加强社会面疫情防控的通告》第七条规定:严格控制人员聚集,停止各类聚集性活动。
〖陆〗、成都市新型冠状病毒肺炎疫情防控指挥部于2022年2月21日发布通告,进一步强化疫情防控工作,具体措施如下:严格履行“四方责任”各区(市)县党委和政府落实属地责任 ,行业主管部门负起主管责任,各单位夯实主体责任,个人和家庭自觉履行防控义务 。形成群防群控、联防联控的“一盘棋”格局。

旅居史是什么意思
〖壹〗 、旅居史 ,顾名思义,是指个人在国外长期居住的经历,通常指的是在国外的居住地点和停留时间。这个概念在疫情防控中尤为重要 ,它涉及到一份官方开具的证明,用于确认你在海外的居住记录,包括起止日期以及可能存在的无法详细记录的信息 。在当前的疫情防控形势下 ,每个人都需严格遵守各级政府发布的相关决定和命令。
〖贰〗、旅居史多指侨居海外,具体指在海外居住的地点及时间。详细解释如下:定义:旅居史强调个体在海外地区的居住经历,包含具体的居住地点和起止时间段 。例如 ,某人曾在法国巴黎居住两年,这段经历即构成其旅居史的一部分。
〖叁〗、定义:旅居史是指个人在某一段时间内,在外地的居住行程。它通常是以旅游 、观光或者考察为目的的出行记录 。时间要求:一般来说,个人在外地停留时间超过24小时 ,才会被视为有旅居史。这个时间标准是为了确保能够准确记录个人的行程信息。旅居史证明:在需要报备个人旅居史的情况下,通常需要出示旅居史证明 。
〖肆〗、旅居史也就是指旅游居住的经历,如果只是乘坐火车或其它交通工具经过了某个地方 ,但是没有下车观赏或者居住,则不算旅居史。旅居史是一个行踪自我申报的名词,通过说明一下自己以及家人在什么地方停留过 ,以便相关机关可以更好判断此人的行程信息。
〖伍〗、旅居史是指一个人在一生中所经历过的旅行和居住的经历。具体来说:定义:旅居史涵盖了个体在不同地方进行的短期旅游和长期居住的经历 。这些经历受到多种因素的影响,包括人生阶段 、职业变化、家庭状况以及文化背景等。分类:旅游经历:通常指个体为了游玩、观光或商务活动等目的,短期内前往某个地方的经历。
〖陆〗 、旅居史:多指侨居海外 。史:在海外居住的地点及时间。旅居史证明:就是由你曾经旅居的国家官方为你开具的“能够证明你在此国家旅居的地点及起止时间;在旅居期间有无法记录”。









