本文目录一览:
西安高校学生回昆明隔离费自理还是公费
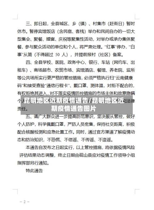
〖壹〗、疫情期间 ,昆明地区对于回昆返昆人员实施了严格的隔离政策 。根据最新的通告,所有需要进行14天隔离观察的人员,其隔离期间的所有费用需自行承担。这包括那些被要求居家隔离的个体,所有相关费用都由个人自行负责。若违反当地隔离规定 ,被强制隔离所产生的费用同样需要自行承担。具体而言,这些费用涵盖了隔离期间的食宿 、医疗等各项开支 。

〖贰〗、无法查询。近来我国对于隔离收费没有进行统一的规定,都是由地方政府执行把控 ,因此不同城市对于隔离费是自费还是公费并不是统一的。其他国内各城市由于出行造成隔离的,要不要收费每个城市是不一样的 。有的地方对于所有国内实施的隔离一律由地方政府支付。有的是半收费。有的地方则是全部自己支付 。

〖叁〗、疫情隔离其实,在我国大部分情况集中隔离是免费的 ,但是以下情况集中隔离是需要自费的:所有境外入境人员都需要进行集中隔离,费用需要自己承担;从中高风险地区到低风险地区需要集中隔离的人员,隔离费用需要自理;违反防疫规定 ,瞒报行程,隔离费用需要自理。如果造成严重后果还需要承担法律责任。

〖肆〗 、隔离有自费也有公费 。具体如下:绝大部分城市的隔离费用是自费的,从国外归来或者是国内城市之间往来 ,必须集中隔离的,费用需要本个自己承担,其中包括核酸检测费,信宿费 ,餐费及交通费等;如果是政府强制要求进行隔离,在酒店隔离产生的费用由政府来承担。
〖伍〗、是自费,近来来说 ,对于隔离14天的费用谁来出的问题,也是要分两方面来说的,一种是政府强制隔离 ,另外一种则是自己强制隔离。

昆明市2022年度事业单位公开招聘笔试新冠肺炎疫情防控温馨提示_百度...
〖壹〗、云南省2022年下半年事业单位公开招聘分类考试笔试的公告笔试时间安排笔试时间为2022年11月12日,具体安排为:08:30-10:00职业能力倾向测验10:00-12:00综合应用能力两个笔试科目连续进行,中间不间断 。
〖贰〗 、事业单位考试时间为2022年11月12日(星期六) ,8:30-10:00职业能力倾向测验,10:00-12:00综合应用能力。考点安排将借鉴考生考前一周居住地,综合考虑疫情防控要求、报考岗位所在地和各地考场承载能力统筹分配 ,具体以准考证为准。
〖叁〗、考生打印准考证前应仔细阅读《中央机关及其直属机构2023年度考试录用公务员笔试云南考区新冠肺炎疫情防控告知暨承诺书》,下载打印准考证即视为认同并签署《中央机关及其直属机构2023年度考试录用公务员笔试云南考区新冠肺炎疫情防控告知暨承诺书》。
最新!多地调整疫情防控措施,一图速览→
多地发布的通告中称,后续将根据国家政策和疫情形势,持续优化调整相关防控措施 。另外 ,多地在通告中强调,请符合条件的群众尽快接种疫苗,倡导60岁以上人群“应接尽接” ,进一步巩固人群免疫屏障。
倡导非必要不做核酸,鼓励通过抗原检测进行自我健康监测。近来,疫情尚未结束 ,仍需注意做好个人防护工作:勤洗手:使用肥皂或洗手液,用流动水洗手 。常通风:每天开窗通风2-3次,每次30分钟。规范佩戴口罩:在公共场所活动期间 ,全程规范佩戴口罩。保持安全社交距离:与他人保持至少1米以上的距离 。
政策动态调整:当前防疫政策随疫情形势变化快速调整,出行前需通过国务院客户端小程序 、本地宝或目的地卫健委官方网站,查询最新隔离要求、核酸时限及风险区域划分。例如 ,4月20日某省新增中风险地区后,周边省份立即更新对涉疫区人员的管控措施。
一图速览的好处是一图速览报道简洁明了地梳理感染者关系脉络、相关点位,让大家能够直观了解疫情发展最新情况,及时对照点位做好自查 ,方便实用 。根据公开信息显示一图速览长图产品,整合梳理每天感染者工作 、居住点位等信息非常方便。
月22日 19:30-19:40:在工地附近福廉美超市(通州区颐瑞东里163号楼负1层)购物,此超市为风险点位 ,需重点关注。图源:北京顺义防控措施与风险提示重点人群:与病例轨迹有交集的人员 。健康宝弹窗人员。进返京风险人员。应对措施:主动报备:立即向所在社区、单位或酒店报告,配合流行病学调查。









