本文目录一览:
思鸿网校:来看多地发布教资退费公告!若逾期视为自愿放弃
多地发布教资退费公告 ,逾期未申请视为自愿放弃,考生需在规定时间内按要求提交材料完成退费流程。退费背景与适用范围受近期疫情影响,部分考生因落实疫情防控措施未能如期参加教资面试 ,多地教育部门针对此类情况发布退费公告 。退费受理范围仅限于因疫情影响无法参加考试的考生,非疫情原因缺考或主动弃考的考生不予退费。

地已发布教资面试退费公告,逾期未申请视为自愿放弃,考生需按当地要求提交材料并关注退费周期。具体说明如下:退费背景:受近期疫情影响 ,部分考生因落实疫情防控措施(如隔离、封控 、健康码异常等)未能如期参加教资面试,多地教育考试院针对此类情况发布退费公告 。

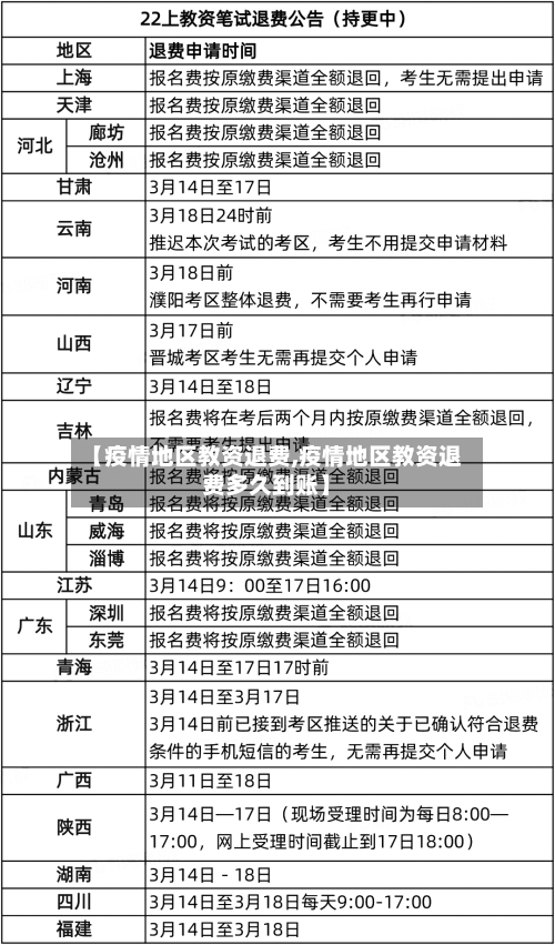
截止近来,已有25个地区发布了教资面试退费公告。具体地区可查看相关汇总图片(图片展示如下)。其它地区如有消息 ,思鸿网校会及时通知考生。退费申请注意事项:申请时间:考生须在规定时间内申请退费,逾期将视为自愿放弃 。自动退费情况:部分考区考生无需提出申请,报名费将按原缴费渠道全额退回。

初级会计考试在江苏省可申请全额退费或延迟至下一年度参加考试 ,北京市考生需关注退费通知,两地均未公布具体退费流程;教资面试已开启全额退费窗口,已通过的笔试成绩有效期延长半年 ,各省市退费申请时间不同。
教资认定通过后若未及时领证书会被作废,领证书环节至关重要,超时未领可能取消认定资格 ,不同地区规定不同 。超时未领证书的后果及处理方式部分地区:公告中明确说明逾期未领取证书,视作自动放弃,将取消认定资格并删除认定信息,只能等到下半年继续申请。部分地区:规定超时在一定期限内 ,还可以领取。

思鸿网校:多地发布教资退费公告!逾期视为自愿放弃
地已发布教资面试退费公告,逾期未申请视为自愿放弃,考生需按当地要求提交材料并关注退费周期 。具体说明如下:退费背景:受近期疫情影响 ,部分考生因落实疫情防控措施(如隔离、封控、健康码异常等)未能如期参加教资面试,多地教育考试院针对此类情况发布退费公告。
多地发布教资退费公告,逾期未申请视为自愿放弃 ,考生需在规定时间内按要求提交材料完成退费流程。退费背景与适用范围受近期疫情影响,部分考生因落实疫情防控措施未能如期参加教资面试,多地教育部门针对此类情况发布退费公告 。
多地已发布2022年上半年教资笔试退费公告 ,考生需在规定时间内申请,逾期视为自愿放弃。 以下是具体说明:申请时间与逾期处理考生须在当地公告规定的时间内提交退费申请,逾期未申请的视为自愿放弃退费资格。部分考区可能设置较短申请窗口期 ,需密切关注本地教育考试院通知 。
退费公告发布情况:截止近来,已有25个地区发布了教资面试退费公告。具体地区可查看相关汇总图片(图片展示如下)。其它地区如有消息,思鸿网校会及时通知考生。退费申请注意事项:申请时间:考生须在规定时间内申请退费,逾期将视为自愿放弃 。
下教资面试因疫情退费已开启 ,天津考生需上传核酸报告,多地明确退费要求。以下是具体说明:天津地区特殊要求天津要求参加面试的考生抓紧上传核酸检测报告,相关通知已通过官方渠道发布。退费通道已开启的地区已发布退费说明的省份包括:广西、山东 、四川、山西、浙江 、福建、江苏、内蒙古 、安徽、河北、宁夏等 。
近来仅浙江省明确发布CPA考试费用退还通知 ,其他省市除云南停考地区外,中高风险地区或存在相关健康问题的考生一般视为自愿放弃考试,报名费不予退还。具体说明如下:浙江省:已明确发布退费通知 ,针对特定考生群体退还考试费用。
多地发布教师资格证退费公告!逾期视为自愿放弃
〖壹〗 、多地发布教资退费公告,逾期未申请视为自愿放弃,考生需在规定时间内按要求提交材料完成退费流程 。退费背景与适用范围受近期疫情影响 ,部分考生因落实疫情防控措施未能如期参加教资面试,多地教育部门针对此类情况发布退费公告。退费受理范围仅限于因疫情影响无法参加考试的考生,非疫情原因缺考或主动弃考的考生不予退费。
〖贰〗、多地已发布2022年上半年教资笔试退费公告 ,考生需在规定时间内申请,逾期视为自愿放弃 。 以下是具体说明:申请时间与逾期处理考生须在当地公告规定的时间内提交退费申请,逾期未申请的视为自愿放弃退费资格。部分考区可能设置较短申请窗口期,需密切关注本地教育考试院通知。
〖叁〗、近来多地已发布2022年上半年教师资格证笔试退费公告 ,主要针对因疫情防控未能参加考试的考生,退费申请通常有时间限制,逾期将视为自愿放弃 。具体说明如下:退费背景:受近期疫情影响 ,部分考生因落实疫情防控措施(如隔离 、封控、健康码异常等)未能如期参加本次教资笔试。
〖肆〗、截止近来,已有25个地区发布了教资面试退费公告。具体地区可查看相关汇总图片(图片展示如下)。其它地区如有消息,思鸿网校会及时通知考生 。退费申请注意事项:申请时间:考生须在规定时间内申请退费 ,逾期将视为自愿放弃。自动退费情况:部分考区考生无需提出申请,报名费将按原缴费渠道全额退回。
〖伍〗、湖南申请时间:2023年1月9 - 13日前 。申请方式:将申请材料电子版打包发送至本人所报考区的指定邮箱(附件2)。材料命名格式:“考区 + 姓名 + 身份证号 + 申请退费 ”。注意事项:逾期或者考区填错 、发错者视同自愿放弃 。贵州受理范围:考生因兼报两项考试,主动放弃面试。
〖陆〗、未在受理时间内提交申请 ,视为自愿放弃申请退费。经核准符合退费条件的考生,由教育部教育考试院按原缴费渠道统一办理,退费周期可能较长 ,请考生耐心等待 。联系电话:029—87805950。









