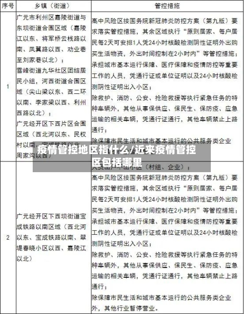
-
西安疫情关联几个地区(西安疫情管控地区)
西安出现隐匿性传播,已外溢4地,当地采取了哪些防疫措施?当地采取了哪些措施?重中之重就是对确诊患者进行治疗,并且根据流调寻找密切接触者。其次除了关停娱乐场所之外,学生要在家中进行线上教学。针对此次出现的隐匿性传播,除了要寻找到相关病例之外...
西安出现隐匿性传播,已外溢4地,当地采取了哪些防疫措施?当地采取了哪些措施?重中之重就是对确诊患者进行治疗,并且根据流调寻找密切接触者。其次除了关停娱乐场所之外,学生要在家中进行线上教学。针对此次出现的隐匿性传播,除了要寻找到相关病例之外...